[KiCad 부록] 녹칸다의 스마트팜에서 사용할 양액컨트롤러 버전1 PCB를 EasyEDA로 디자인하고 JLCPCB에서 PCBA주문해보기 2부!!(녹칸다의 내맘대로 KiCad)
프로그래밍/kicad로pcb만들기 2024. 3. 26. 23:20반응형

https://youtube.com/live/nQq9oSiFD-0
[KiCad 부록] 녹칸다의 스마트팜에서 사용할 양액컨트롤러 버전1 PCB를 EasyEDA로 디자인하고 JLCPCB에서 PCBA주문해보기 2부!!(녹칸다의 내맘대로 KiCad)
녹칸다의 내맘대로 kicad 시리즈이다!
녹칸다의 스마트팜 양액컨트롤러 V1 보드를 easyeda로 디자인해보기!
(3시간 안에 완료되지 않아서 2부에서 계속 이어서 진행하도록 함!
녹칸다의 스마트팜 양액컨트롤러 버전1에 대한 자료는 아래 구글 슬라이드에 작성하도록 한다!
https://docs.google.com/presentation/d/1d_82MHgrUaXVVFXCDf3J65_2AdLz1aeWarJ4o73TNm0/edit#slide=id.g2c5f2e471c2_1_0
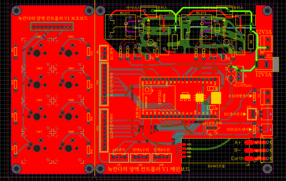
(최종결과물)

▲메인MCU(ESP32)

▲전원부

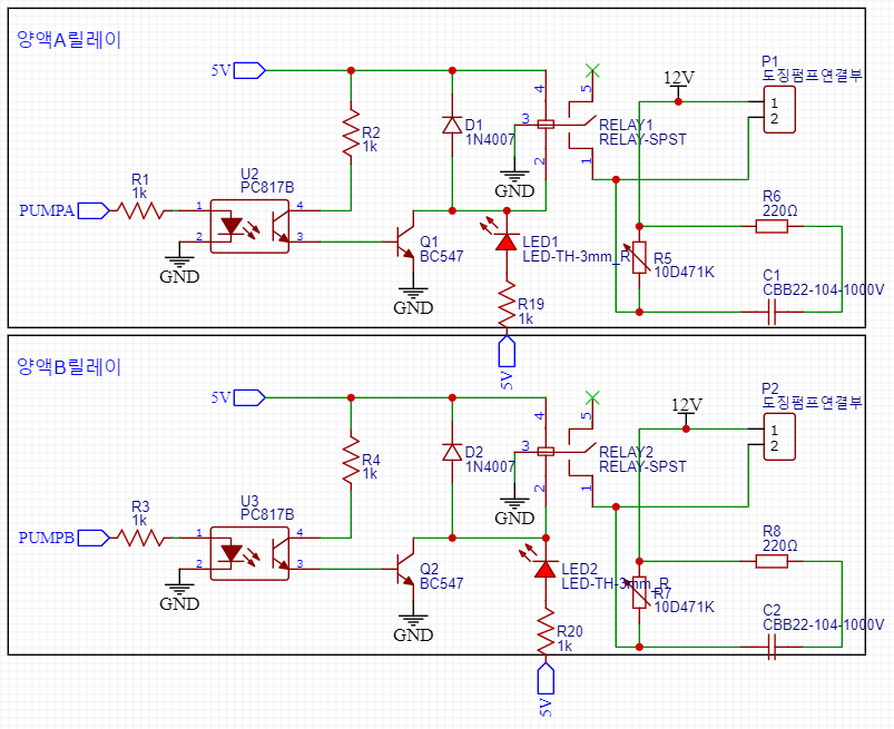
▲양액펌프 제어 릴레이

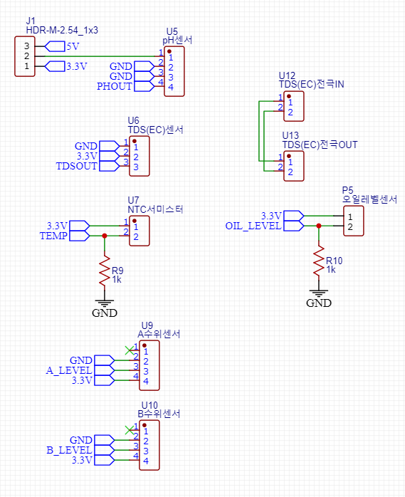
▲각종 센서 연결 커넥터

▲LCD 연결 커넥터
(라이브방송에서는 8P커넥터였는데 녹칸다가 보유한 케이블이 10p짜리라 새로 구입하기 애매해서 10p로 변경함)

▲메인기판과 보조기판간 연결 10p 커넥터

▲보조기판에는 기계식 키보드 8개가 부착됨!

▲RS485통신모듈

▲PCB편집기 모습

▲3D로 봤을때 모습
반응형

