[KiCad 부록] 녹칸다의 스마트팜 버전1 제어보드를 EasyEDA로 디자인하고 JLCPCB에서 PCBA주문해보기 2부!(녹칸다의 내맘대로 KiCad)
프로그래밍/kicad로pcb만들기 2024. 2. 15. 22:55반응형

https://youtube.com/live/4E1HYYevklQ
[KiCad 부록] 녹칸다의 스마트팜 버전1 제어보드를 EasyEDA로 디자인하고 JLCPCB에서 PCBA주문해보기2부 !(녹칸다의 내맘대로 KiCad)
녹칸다의 내맘대로 kicad 시리즈이다!
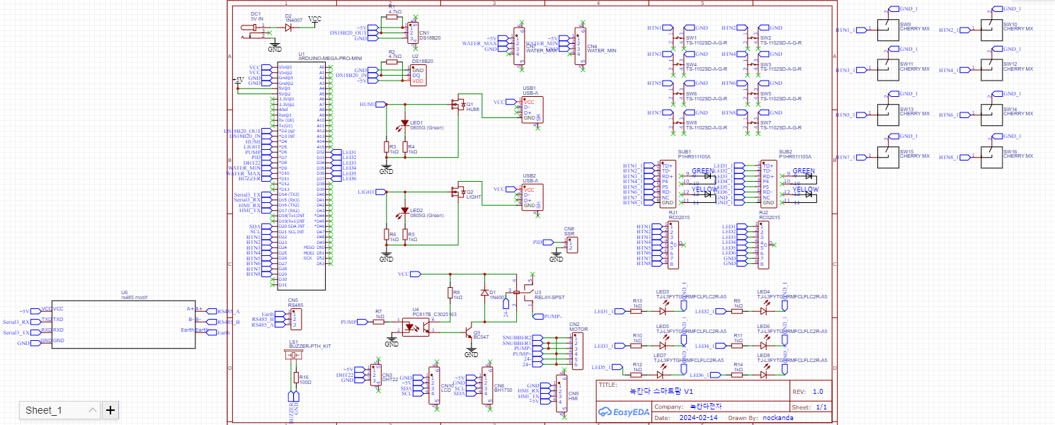
이번편에서는 녹칸다가 별도로 진행하고 있는 스마트팜시리즈의 제어보드를 만들어보도록 한다!
제어보드는 계속 업그레이드 해나갈 예정이고 지금까지 구성으로보자면 버전1에 해당한다!
일단 제어보드를 기판으로 만든다음 소프트웨어를 제어보드에 맞게 구성하고자 한다!
녹칸다의 스마트팜 제어보드 버전1에 대한 자료는 아래 구글 슬라이드에 작성하도록 한다!
https://docs.google.com/presentation/d/1d_82MHgrUaXVVFXCDf3J65_2AdLz1aeWarJ4o73TNm0/edit#slide=id.g2690e6a70e5_0_0
완료가 안되었다!
2부에서 완료해서 주문을 해보도록 하자!
(최종결과물)










반응형

