[KiCad 부록] 녹칸다의 스마트팜에서 사용할 건습구 온습도계 버전1 PCB를 EasyEDA로 디자인하고 JLCPCB에서 PCBA주문해보기!(녹칸다의 내맘대로 KiCad)
프로그래밍/kicad로pcb만들기 2024. 3. 18. 23:25반응형

https://youtube.com/live/6lkE2IR63DI
[KiCad 부록] 녹칸다의 스마트팜에서 사용할 건습구 온습도계 버전1 PCB를 EasyEDA로 디자인하고 JLCPCB에서 PCBA주문해보기!(녹칸다의 내맘대로 KiCad)
녹칸다의 내맘대로 kicad 시리즈이다!
이번편에서는 녹칸다가 별도로 진행하고 있는 스마트팜시리즈의 온습도센서를 만들어보도록 한다!
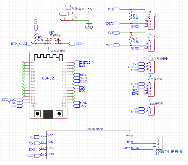
온도센서(DS18B20) 2개를 사용해서 건구온도와 습구온도를 계산해서 차이를 정해진 공식에 의해 습도로 환산하도록 한다!
소프트웨어는 어느정도 녹칸다가 테스트 해두었고 PCB를 라이브방송중에 디자인해보도록 한다!
그리고 나중에 별도로 fusion360으로 3D모델링을 해서 JLCPCB에 주문해서 완료하도록 한다!
(fusion360쪽은 아직 라이브방송 계획은 없음)
녹칸다의 스마트팜 건습구 온습도계 버전1에 대한 자료는 아래 구글 슬라이드에 작성하도록 한다!
https://docs.google.com/presentation/d/1d_82MHgrUaXVVFXCDf3J65_2AdLz1aeWarJ4o73TNm0/edit#slide=id.g2c38b72b685_1_23
(회로도)

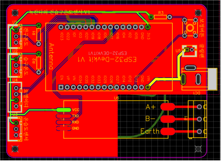
(PCB)


반응형

