[아두이노#585] 대용량 모터드라이버(BTS7960)로 소형 컨베이어밸트의 원격제어프로그램을 C#윈폼으로 만들어보기!(녹칸다의 컨베이어밸트)
프로그래밍/BTS7960과컨베이어밸트 2024. 2. 28. 22:56
https://youtube.com/live/mSu_DqMYahY
[아두이노#585] 대용량 모터드라이버(BTS7960)로 소형 컨베이어밸트의 원격제어프로그램을 C#윈폼으로 만들어보기!(녹칸다의 컨베이어밸트)
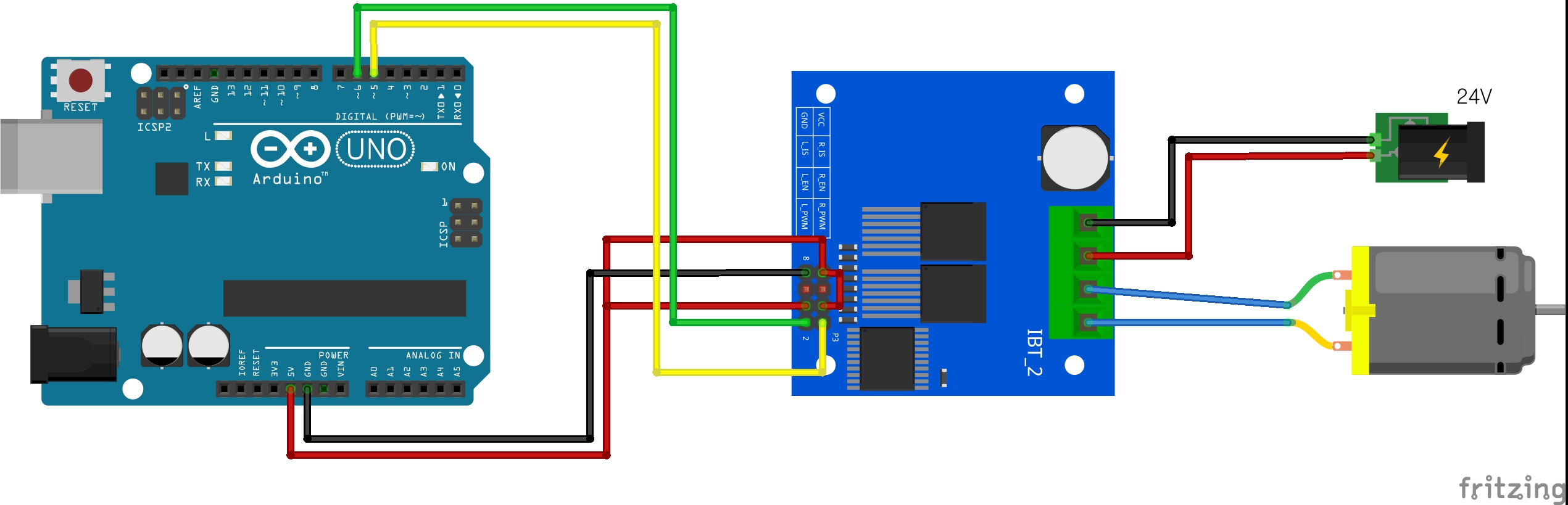
녹칸다의 컨베이어밸트 시리즈이다!
이번편에서는 584편에서 구현한 아두이노코드를 원격제어하기 위한 C#윈폼 앱을 구현해보도록 한다!
아두이노가 컨베이어밸트를 구동하고 C#윈폼으로 만든 제어프로그램이 아두이노를 제어하는 것이다!
(깨알지식)
1.아두이노에 통신기능을 추가한다음 시리얼모니터를 이용해서 간단하게 작동여부를 확인할 수 있음!
2.시리얼모니터에서 작동되는 결과를 C#윈폼으로 그대로 모방하면 그것이 바로 원격제어 프로그램이 되는 것이다!
3.시리얼모니터는 아스키코드만 전송가능하기 때문에 다양한 프로토콜을 테스트 해볼 수는 없음!
4.C#윈폼은 visual studio라는 툴로 구현가능하고 개인자격으로 쓰면 공짜이다!
5.최신버전은 visual studio 2022인데 녹칸다는 2019버전을 사용하지만 화면이 별 차이없다!
6.프로젝트는 windows forms app(.net framework)라고 된것을 반드시 선택한다!
7.시리얼모니터 또한 컴퓨터에서 작동되는 통신프로그램이기 때문에 C#윈폼으로 구현한 앱과 동시에 아두이노와 연결될 수 없다!(시리얼모니터를 열고 있으면 C#윈폼으로 구현한 제어프로그램이 아두이노와 연결될 수 없다)
8.컴포넌트중에 USB로 통신을 담당하는 것은 SerialPort이다!
9.CSV형식이란 값과 값사이를 콤마(,)를 구분자로 해서 문자열로 전송하는 형식이다!
(예제목차)
1.녹칸다의 컨베이어밸트 예제중 584-2번예제를 아두이노에 업로드 했을때 어떻게 하면 윈도우 프로그램으로 원격제어할 수 있을지를 보이시오!(아두이노쪽 코드도 업그레이드가 필요함)
녹칸다프로토콜:
(송신)컴퓨터가 문자 '0'을 보내면 OFF, '1'을 전송하면 ON
(수신)컨베이어밸트가 멈춰있으면 '0', 켜져있으면 '1'

(arduino)
(c-sharp)
2.녹칸다의 컨베이어밸트 예제중 584-10번예제를 업로드해서 원격제어하는 프로그램을 C#윈폼으로 구현하시오!
(제어항목 송신)
1.운전시작 'S'
2.운전종료 'P'
3.운전즉시종료 'E'
(제어항목 수신) -> CSV형식
1.컨베이어밸트의 작동상태
2.현재 최대속도
3.시작센서 감지상태
4.종료센서 감지상태
(갯수를 카운팅하는 조건)
1.끝지점에 있는 적외선근접센서에 물건이 감지되어있다가 사라지면 갯수가 1 증가함!
2.시작지점에 아무것도 없다가 감지가 되면 갯수가 1 증가함!

(arduino)
(c-sharp)

