[아두이노#583] Arduino에 대용량 모터드라이버(BTS7960)를 이용해서 DC모터를 정역제어하는 방법 알아보기!(녹칸다의 컨베이어밸트)
프로그래밍/BTS7960과컨베이어밸트 2024. 2. 21. 23:04
https://youtube.com/live/rI8inQuPWdw
[아두이노#583] Arduino에 대용량 모터드라이버(BTS7960)를 이용해서 DC모터를 정역제어하는 방법 알아보기!(녹칸다의 컨베이어밸트)
녹칸다의 컨베이어밸트 시리즈이다!
녹칸다가 언젠가 알리에서 24V 미니 컨베이어밸트를 구입했다!
(그리고는 계속 보관만 되고 있었음..)
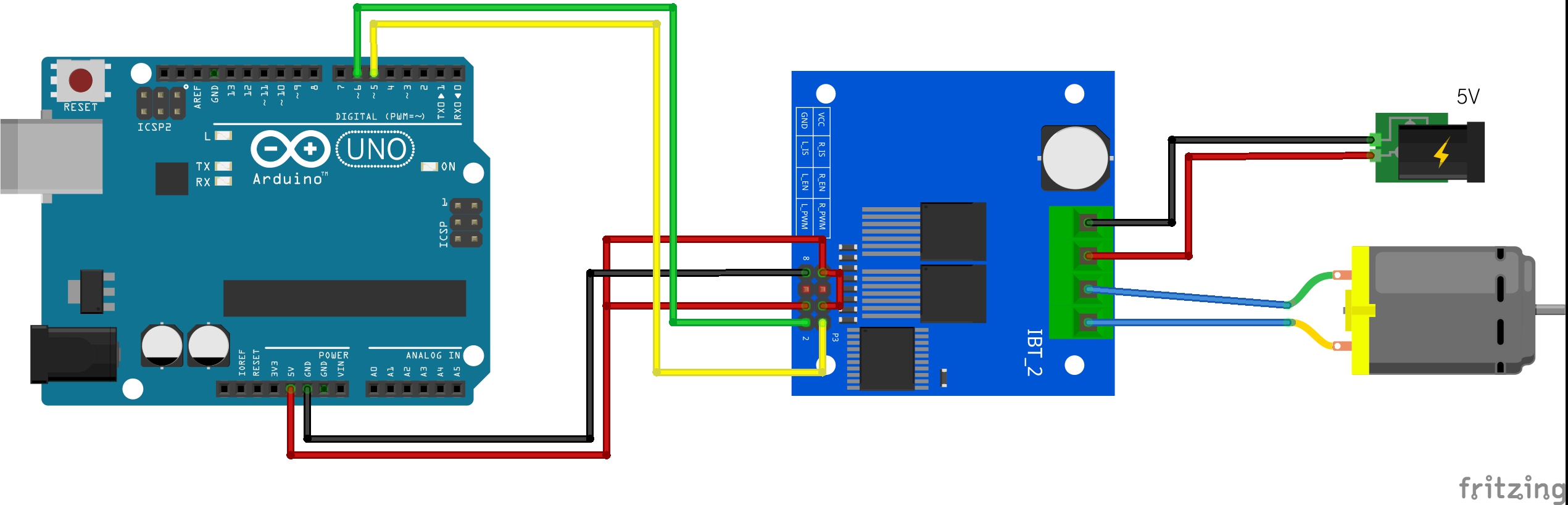
아두이노에서 주로 사용하는 모터드라이버로는 스펙이 한계가 있어서 대용량 모터드라이버(BTS7960)을 컨베이어밸트와 함께 내용을 만들어보기로 했다!
(반드시 이걸 써야한다기 보다는 어차피 해야할 내용이니 한번 써보자는 느낌)
24V 컨베이어밸트는 크기도 크고 별도의 강력한 전원도 필요하기 때문에 원리를 설명하기에는 어려움이 있을 것 같다!
이번편은 그것보다 작은 5V DC모터를 이용해서 일단 원리를 알아보도록 한다!
정회전도해보고 역회전도해보고 버튼으로도 해보고 기타등등~!
그리고 모터드라이버 2개를 이용해서 DC모터 2개를 동시에 제어하는 방법에 대해서도 알아보도록 하자!
이번편에서 제어하는 방법을 알아낸다음 다음편에서 본격적으로 컨베이어밸트를 컨트롤 해보도록 하자!
(깨알지식)
1.아두이노에서 온오프 개념으로 디지털핀을 활용할때는 digitalWrite함수를 사용한다.(pinMode필수)
2.그게 아니라 PWM을 사용할때는 analogWrite를 활용하되 PWM전용핀을 사용해야하고 pinMode는 안해도 된다!
(예제목차)
1.대용량모터드라이버(BTS7960)를 이용해서 2초간정회전, 1초쉬고, 2초간역회전, 1초쉬고 를 무한반복하는 코드를 구현하시오!(속도제어안함)
2.버튼 3개를 2,3,4번핀에 연결하고 2번핀버튼을 누르면 정회전, 3번핀버튼을 누르면 멈춤, 4번핀버튼을 누르면 역회전을 하도록 하시오!
3.(속도제어)정회전으로 서서히 속도가 증가하면서 최대속도에 도달하도록 하고 1초쉰다음 역회전으로 서서히 속도가 증가하도록해서 최대속도에 도달하도록 한다음 1초 쉬도록 하시오!
4.버튼 3개를 2,3,4번핀에 연결했을때 2번버튼을 누르면 속도가 서서히 증가하면서 정회전, 3번버튼을 누르면 감속이 들어가면서 멈추고, 4번버튼을 누르면 가속을 하면서 역회전하도록 하시오!
5.가변저항을 A0에 연결하고 가변저항의 위치를 이용해서 정역제어를 하시오!(녹칸다가 봤을때 약간 별로인 방식)

6.(5)예제를 조금더 생각하기 좋은 형태로 구성해보시오!
7.모터드라이버 2개를 아두이노에 연결하고 예제2번에 있던 버튼 3개를 그대로 활용해서 동시에 작동되도록 하시오!

8.(4)예제를 그대로 재활용해서 2개가 동시에 작동되도록 하시오!
9.(6)예제를 그대로 재활용해서 2개가 동시에 작도되도록 하시오!





