반응형

https://youtube.com/live/q0Gt68rqRp8
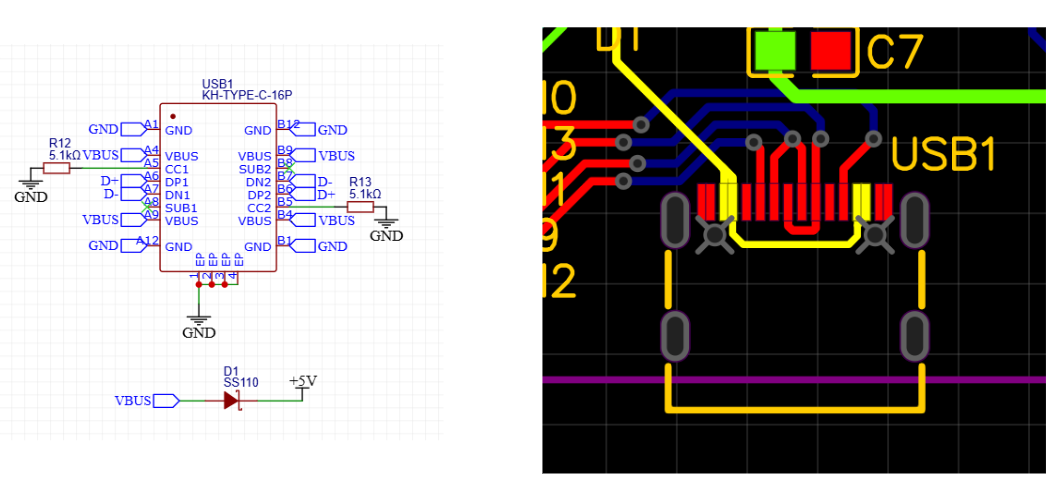
[PCB#5] 녹칸다가 주로 사용하는 커넥터(connector)에 대해서 알아보기!(녹칸다 easyeda시리즈)
심심한녹칸다의 easyeda로 PCB만들기 시리즈이다!
시리즈의 모든 자료는 구글 슬라이드에 작성하고 모두에게 공유되어있음!
https://docs.google.com/presentation/d/1UbMD0OMAamiVlwZupaN-_ZXcfirt9dmHdXeu39SRca0/edit?slide=id.g3d339095204_1_160#slide=id.g3d339095204_1_160
녹칸다가 주로 사용하는 커넥터에 대해서 알아보기!
00:00:00 전반적인 개요
00:07:28 피치가5.0mm인 터미널블록(KF301)

00:24:36 U자케이블을 PCB에 연결하는 터미널블록

00:47:11 JST XH2.54커넥터

01:12:27 MOLEX 5267 커넥터

01:24:22 랜선 커넥터(RJ45)

01:44:38 박스헤더커넥터

02:04:18 USB A커넥터

02:16:34 USB C커넥터

02:19:46 MSL-1C2P 스위치

02:30:19 로커 스위치

반응형
'프로그래밍 > EasyEDA' 카테고리의 다른 글
| [PCB#4] 심볼과 풋프린트를 직접 만들어서 사용해보기!(녹칸다 easyeda시리즈) (0) | 2026.03.25 |
|---|---|
| [PCB#3] 여러가지 상황별로 접근하는 방법과 해결하는 방법을 알아보기!(녹칸다 easyeda시리즈) (0) | 2026.03.23 |
| [PCB#2] 아두이노 나노(arduino nano)를 꽂아서 쓸수 있는 PCB보드 4종 디자인 해보기!(녹칸다 easyeda시리즈) (0) | 2026.03.18 |
| [PCB#1] EasyEDA를 이용해서 취미용으로 PCB를 만드는 방법에 대해서 알아보자!(녹칸다 easyeda시리즈) (0) | 2026.03.16 |


