[PCB#2] 아두이노 나노(arduino nano)를 꽂아서 쓸수 있는 PCB보드 4종 디자인 해보기!(녹칸다 easyeda시리즈)
프로그래밍/EasyEDA 2026. 3. 18. 19:00반응형

https://youtube.com/live/FCLd38JWAwM
[PCB#2] 아두이노 나노(arduino nano)를 꽂아서 쓸수 있는 PCB보드 4종 디자인 해보기!(녹칸다 easyeda시리즈)
심심한녹칸다의 easyeda로 PCB만들기 시리즈이다!
시리즈의 모든 자료는 구글 슬라이드에 작성하고 모두에게 공유되어있음!
https://docs.google.com/presentation/d/1UbMD0OMAamiVlwZupaN-_ZXcfirt9dmHdXeu39SRca0/edit?slide=id.g3d7759b24b5_1_266#slide=id.g3d7759b24b5_1_266
연습을 조금 해봅시다!
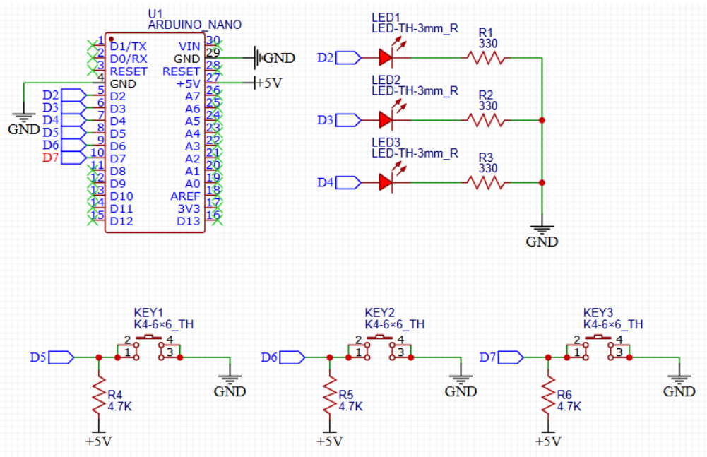
1.아두이노 나노보드를 이용한 신호등 제어(LED3, 버튼3)


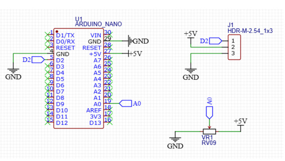
2.아두이노 나노보드를 이용한 서보모터 제어(with 가변저항)


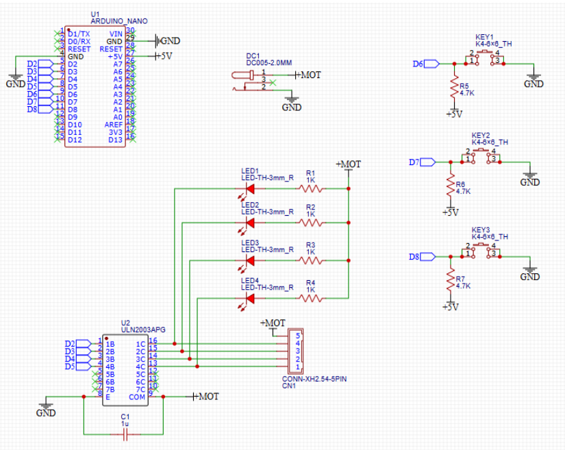
3.아두이노 나노보드를 이용한 스탭모터 제어(버튼3)


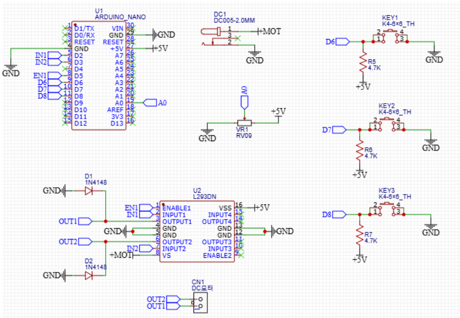
4.아두이노 나노보드를 이용한 모터드라이버 제어(버튼3, 가변저항)


반응형
'프로그래밍 > EasyEDA' 카테고리의 다른 글
| [PCB#3] 여러가지 상황별로 접근하는 방법과 해결하는 방법을 알아보기!(녹칸다 easyeda시리즈) (0) | 2026.03.23 |
|---|---|
| [PCB#1] EasyEDA를 이용해서 취미용으로 PCB를 만드는 방법에 대해서 알아보자!(녹칸다 easyeda시리즈) (0) | 2026.03.16 |


