[아두이노#455] (HA#7) Home Assistant에서 74HC595와 8채널릴레이 제어와 자동화!(녹칸다/포로리야공대가자)
프로그래밍/Home Assistant 2022. 3. 30. 23:12
(HA#7) Home Assistant에서 74HC595와 8채널릴레이 제어와 자동화!
녹칸다의 홈어시스턴트와 ESPHome시리즈이다!
사물인터넷(IoT)과 자동화분야에서 가장 활용도가 높아 보이는 플랫폼이다!
Home Assistant는 리눅스OS에서 구동가능하고 대표적으로 라즈베리파이에서 활용할 수 있다!
그러나 녹칸다는 처음 시작하시는 분들의 접근성이 용이하도록 하기 위해서 WIndows10을 기준으로해서 홈어시스턴트 시리즈를 출발 해보도록 한다!
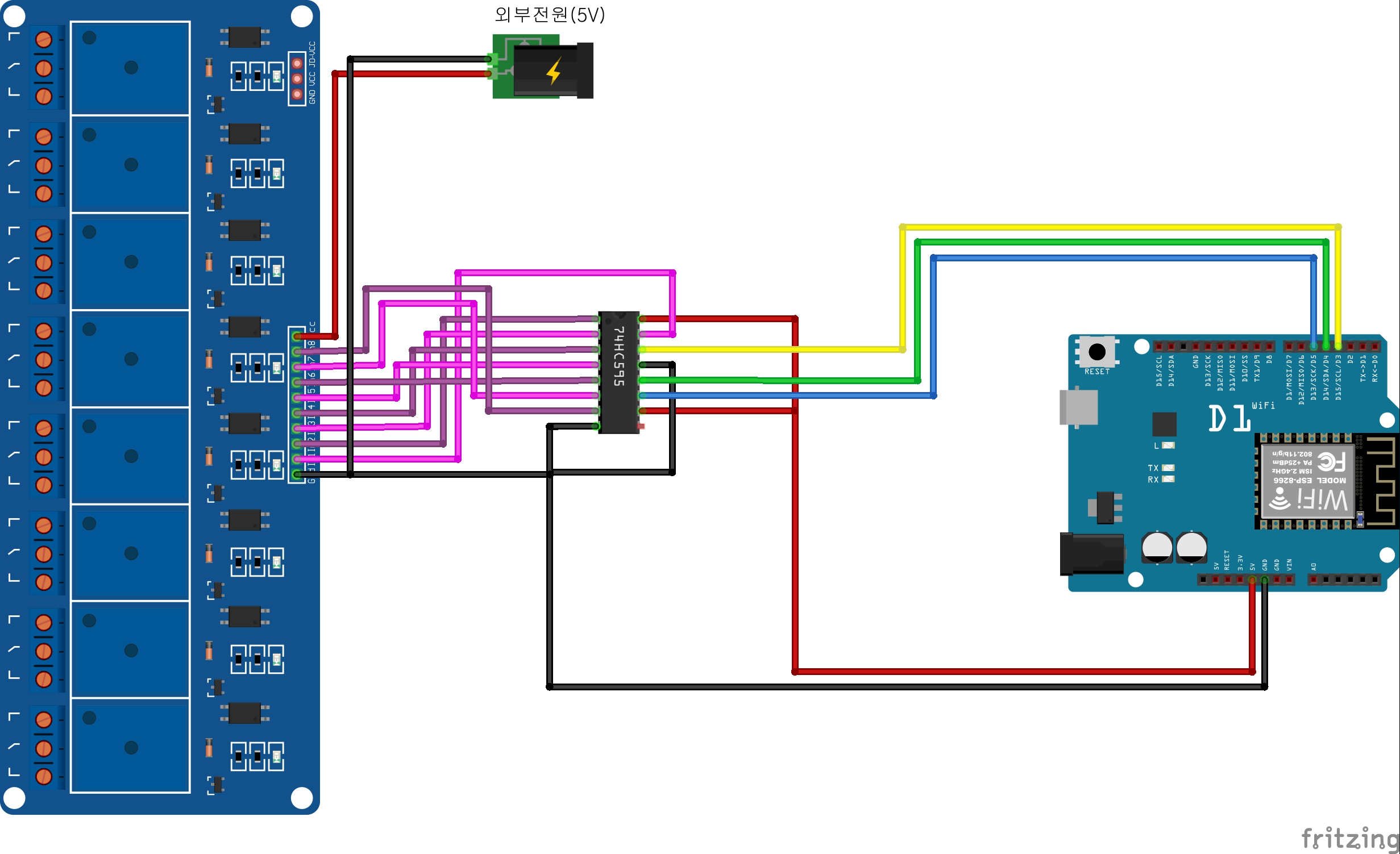
녹칸다의 개발보드 : Wemos d1r1
이번편에서는 ESP8266의 출력디지털핀의 갯수를 늘리기위해서 74HC595 쉬프트 레지스터를 이용해서 8채널 릴레이를 제어해보도록 한다!
뭔가 홈어시스턴트로 제어한다는 것은 결국 릴레이를 on/off하는 개념이 강하기 때문에 의미가 있을 것이라고 생각했다!
연결을 해서 채널별로 작동이 잘되는지 확인해보기!
템플릿으로 버튼을 만들어서 작동이 되는지 확인해보기!
특정한 패턴으로 작동하도록 자동화를 구현해보시오!
시간에따라 작동하도록 자동화를 구현해보시오!

(실제로한거)
1.ESP8266보드에 74HC595모듈을 이용해서 8채널릴레이를 연결하고 ESPHome으로 개별적으로 on/off해보시오!
2.버튼 4개를 만들어서 1번버튼은 홀수번째 릴레이만 켜지도록하고 2번버튼은 홀수번쨰 릴레이만 꺼지고, 3번버튼은 짝수번쨰 릴레이만 켜지고, 4번버튼은 짝수번째 릴레이만 꺼지도록 만들어보아라!
3.홈어시스턴트의 전적으로 의존하는 자동화를 구현해서 채널1~8까지가 특정한 간격으로 켜지고 꺼지도록 하시오!(2번예제와코드가 같음)
4.ESPHome에서 yaml로 시간에대한 자동화코드를 구현하되 홈어시스턴트의 시간을 가져오는 방식을 구사해보라!
5.홈어시스턴트의 시간이 아니라 sntp로 외부시간을 가지고와서 오토메이션을 구현하시오!
6.버튼8개를 만들어서 채널1~8까지 ON할수 있도록하고 릴레이가 OFF되는시간을 만들어서 자동화를 구현하시오!
(ESPHome 참고자료)
https://esphome.io/


