[아두이노#382] (릴레이제어#8) ESP8266에서 MQTT로 자동화 매크로 입력해보기2(앱인벤터)(녹칸다/포로리야공대가자)
프로그래밍/N채널릴레이와 자동화매크로 2021. 11. 18. 23:12반응형

(릴레이제어#8) ESP8266에서 MQTT로 자동화 매크로 입력해보기2(앱인벤터)
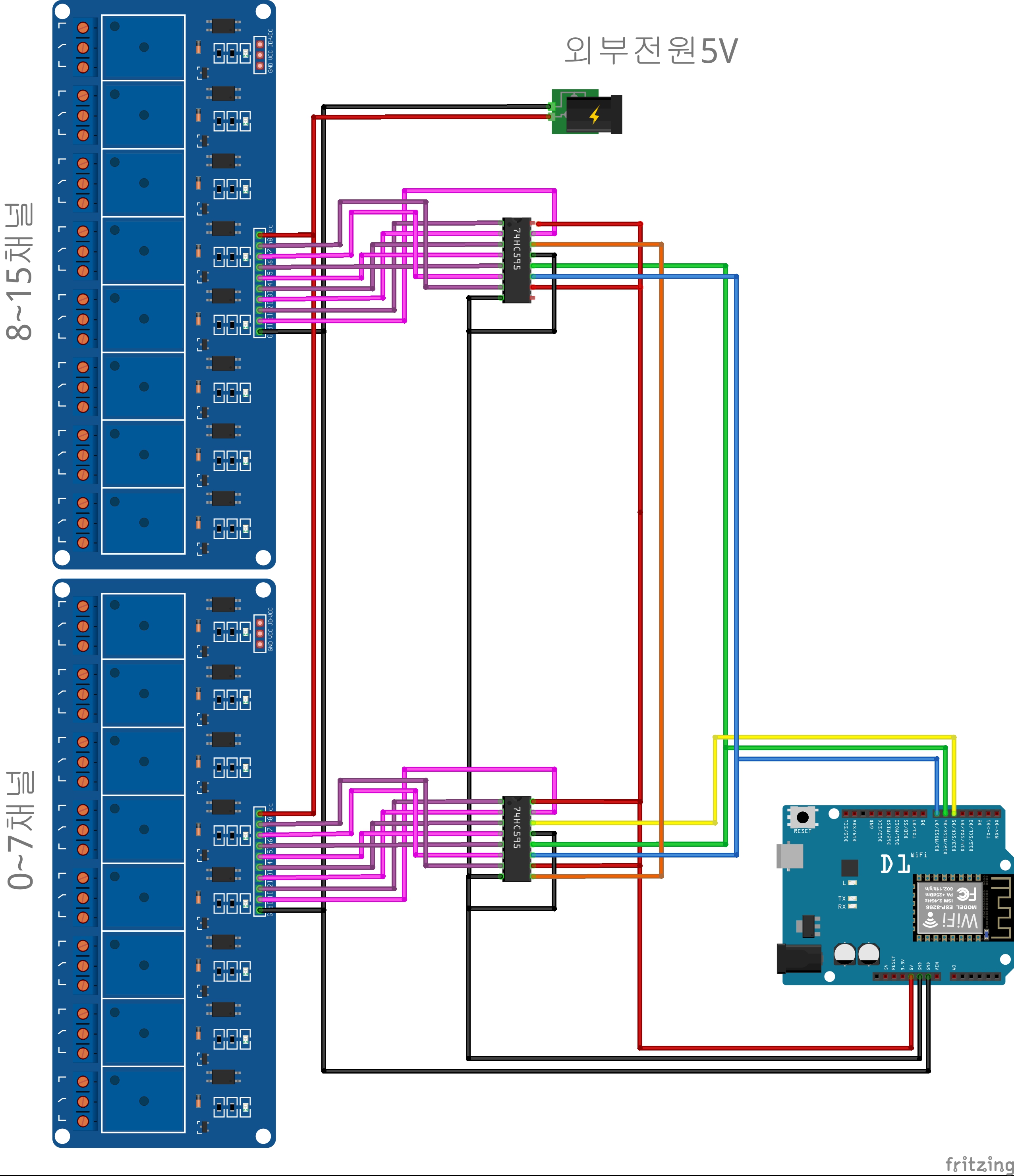
녹칸다의 N채널 릴레이를 제어하기 위한 시리즈이다!
이번 시리즈는 N채널 릴레이를 효과적으로 제어하고 일정한 스케쥴에 의해서 제어되도록 해보는데 목적이 있다!
그러나 매우 복잡한 기술을 구사하기 보다는 누구나 직관적으로 이해 할만한 코드를 베이스로 해서 가능하도록 한다!(사실 녹칸다가 복잡한걸 잘 모름)
이번편에서는 16채널 자동화 릴레이의 입출력단을 인터넷과 연결해서 제어해보는 것을 목표로 한다!
일단 녹칸다가 사용하는 사물인터넷보드인 wemos d1r1을 MQTT클라이언트로 설정해서 자동화 매크로가 입력가능하도록 한다!
글고 나서 앱인벤터에서 만든 스마트폰앱으로 16채널 자동화 매크로를 MQTT로 입력가능하도록 해보자!
(가능하면 16채널 릴레이의 현재 상태를 스마트폰 화면에서 볼 수 있도록 해보자!)
(화면크기가 작으면 10인치 태블릿을 활용하도록 한다!)
앱인벤터 MQTT EXTENSION
https://ullisroboterseite.de/android-AI2-PahoMQTT-en.html
관련라이브러리(pubsubclient)
https://pubsubclient.knolleary.net/

(앱인벤터 프로젝트)
(esp8266용코드)
반응형


