[아두이노#376] (릴레이제어#2) 16채널 릴레이를 간단하게 개별적으로 제어해보기!(블루투스/리모컨/4x4키패드)(녹칸다/포로리야공대가자)
프로그래밍/N채널릴레이와 자동화매크로 2021. 11. 9. 22:35
(릴레이제어#2) 16채널 릴레이를 간단하게 개별적으로 제어해보기!(블루투스/리모컨/4x4키패드)
녹칸다의 N채널 릴레이를 제어하기 위한 시리즈이다!
이번 시리즈는 N채널 릴레이를 효과적으로 제어하고 일정한 스케쥴에 의해서 제어되도록 해보는데 목적이 있다!
그러나 매우 복잡한 기술을 구사하기 보다는 누구나 직관적으로 이해 할만한 코드를 베이스로 해서 가능하도록 한다!(사실 녹칸다가 복잡한걸 잘 모름)
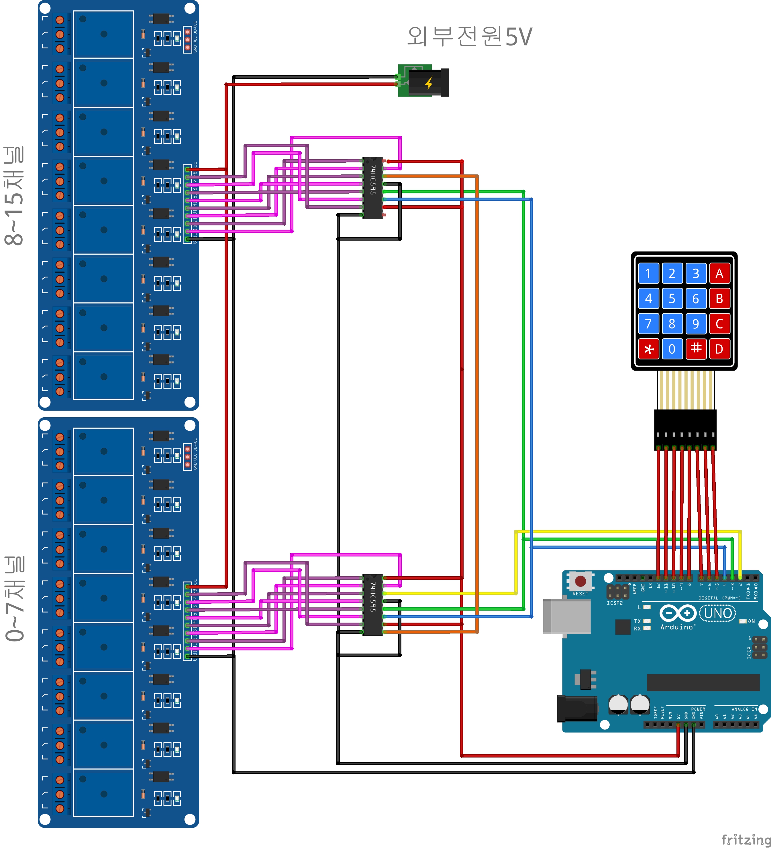
이번편은 아두이노 우노에 16채널 릴레이를 연결하고 아주 간단하게 제어할 수 있는 방법만 알아본다!
((이번 시리즈와 큰 연계성은 없지만)) 우노로 16개의 릴레이를 제어할 수 있는 입력 인터페이스가 없기 때문에 그것을 가능하게 하는 방법에 대해서 살펴보고 넘어가보도록 하자!
아래와 같은 순서로 접근해보자!
(선행해야할 내용) 아두이노 우노에 16채널 릴레이를 74HC595 2개를 이용해서 연결한다!
1.아두이노 우노에 16채널 릴레이를 연결하고 4x4키패드를 이용해서 개별적으로 제어해보기!
(예시) 16개의 버튼 중 1개를 누르면 해당되는 채널의 릴레이가 on/off 토글된다!
2.리모컨을 연결하고 리모컨 버튼으로 16채널 릴레이를 제어해보기!
3.블루투스모듈(HC06)을 연결하고 16채널 릴레이를 제어해보기!
(예시) 블루투스로 채널 번호를 전송하면 해당 채널의 릴레이가 토글된다!
알아봐야할 함수
shiftOut(데이터핀,클락,LSBFIRST,데이터);
shiftOut(데이터핀,클락,MSBFIRST,데이터);
bitSet(데이터,인덱스);
bitClear(데이터,인덱스);
bitRead(데이터,인덱스);
관련라이브러리(keypad/3.1.1)
https://github.com/Chris--A/Keypad
관련라이브러리(irremote/2.2.3)
https://github.com/z3t0/Arduino-IRremote
관련라이브러리(TM1637/1.2.0)
https://github.com/avishorp/TM1637
(예제순서)
1. 4x4키패드를 이용해서 16채널 릴레이를 개별적으로 제어해보시오!

2. (1)예제를 조금더 고급스럽게 해보시오!
3. 4x4키패드를 이용해서 채널번호를 입력받고 #버튼을 눌렀을때 해당되는 채널에 명령이 들어가도록 하시오!

4.IR리모컨을 이용해서 16채널 릴레이를 제어하시오!

5.블루투스모듈(HC06)을 이용해서 16채널 릴레이를 제어해보시오!

6.16채널 릴레이가 런타임에 수정되는 사항없이 지정된 작업을 수행해야한다면 사용할만한 예제



